Blog

新闻资讯

SiC MOSFET的主要应用

2024-12-20 09:12

上篇文章给大家讲述了SiC MOSFET的主要特征,这次主要是对SiC MOSFET应用的举例。

 

一、行业典型应用

碳化硅MOSFET的主要应用领域包括:充电桩电源模块、光伏逆变器、光储一体机、新能源汽车空调、新能源汽车OBC、新能源汽车主驱逆变器和牵引逆变器、工业电源等。

 

1、充电桩电源模块

与下游数量较多的充电桩制造商和运营商不同,目前充电模块行业玩家数量有限。历经过去几年的激烈竞争,行业逐渐出清。目前主流企业仅10家左右,包括特来电、盛弘股份、科华恒盛等为代表的自产自用型;以及英飞源、优优绿能、星源博睿、英可瑞等为代表的外供型两类。

随着新能源汽车800V平台的出现,主流充电模块也从之前主流的15、20kW向30、40kW发展,输出电压范围300Vdc-1000Vdc,并且具备双向充电功能,以达到V2G/V2H等技术要求。因此,越来越多充电模块企业开始采用SiC MOS方案。

2、光伏逆变器

在全球可再生能源的大力发展以及“双碳”战略目标的推动下,全球光伏产业迅速扩张,光伏逆变器市场整体也呈现高速发展趋势。根据海关总署数据,从出货情况来看,2023逆变器累计出口99.54亿美元,同比+11%。

经过多年的市场竞争,当前我国光伏逆变器行业已经形成较为集中、整体竞争较为充分的格局。同时,国内知名逆变器品牌仍保持快速增长,出货量及全球市场占有率也在稳步提升。数据显示,2022年全球光伏逆变器供应商出货量市场排名前五的企业是:阳光电源、华为、古瑞瓦特、锦浪科技和SMA。而在研究机构BNEF公布的“全球最具融资价值光伏逆变器品牌”前十名榜单中,也有6家中国逆变器企业入围,其中,正泰电源、华为、阳光电源居于前三,锦浪、特变电工、固德威也位列其中。

 

3、新能源汽车空调

随着800V平台在新能源汽车上的兴起,在汽车空调压缩机控制器方案中,SiC MOS凭借其高压高效、贴片封装体积小等优势,成为市场首选。行业头部客户如弗迪科技、翰昂、华域三电、苏州中成、奥特佳、海立、威灵、上海光裕、重庆超力等。

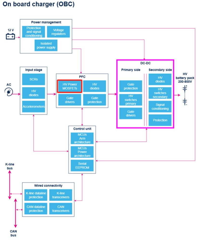
4、大功率OBC

三相OBC电路中SiC MOS应用更高的开关频率,可以减小磁性元器件体积和重量,提高效率和功率密度,同时高系统母线电压,大大减少功率器件数量,便于电路设计,提高可靠性。

5、新能源主驱逆变器和牵引逆变器

汽车的行驶能耗和电机的逆变和驱动有极大的关系,使用SiC模块可以一定程度上提升整体效率,降低能耗提升续航,并且SiC器件在高温的环境下也有不错的表现,对于常规Si器件有着很大优势。

二、推荐的SiC品牌。

 

1、罗姆(ROHM):在全球率先开发采用沟槽结构的SiC MOSFET,在第4代SiC MOSFET进一步发展了ROHM自有的双沟槽结构,在不牺牲牵引变频器所需的短路耐受时间的情况下,与传统产品相比,成功地降低了约40%的导通电阻。作为SiC MOSFET,实现了行业先进的低导通电阻。此外,通过大幅降低栅漏电容(Qgd),与传统产品相比,成功地将开关损耗降低了约50%。 

ROHM最新的第4代SiC MOSFET具有以下这些特性,例如当配备车载逆变器时,与IGBT相比,在以逆变器的低转矩和低转速范围为中心的效率得到显著提高,电费节省了6%(按国际标准“WLTC油耗测试”计算),有助于包括车载逆变器和各种开关电源在内的各种应用产品实现显著的小型化和更低功耗。

 

2、东芝(TOSHIBA):东芝第3代SiC MOSFET具有以下特点。

·内置肖特基势垒二极管(SBD)降低正向电压VDSF,抑制导通电阻RDS(ON)波动。

·降低代表导通损耗与开关损耗之间关系的性能指标RDS(ON)×Qgd 。

·宽栅源额定电压VGSS范围。

东芝第3代SiC MOSFET推出电压分别为650V和1200V的两款系列产品,可降低服务器、不间断电源(UPS)、光伏逆变器等各种应用的电源损耗。

 

  1. 意法半导体(ST):SiC MOSFET的主要特点包括:

·汽车级(AG)合格器件

·超高温处理能力(最高TJ = 200°C)

·超高开关工作频率和极低开关损耗

·低导通状态电阻

·栅极驱动可兼容现有IC

·稳定的超快速本体二极管

ST的SiC MOSFET产品组合包括先进的封装(HiP247、H2PAK-7、TO-247长引线、STPAK和HU3PAK),专为满足汽车和工业应用的严格要求而设计。

除了新式封装技术,ST的SiC MOSFET(包括G3器件)还可采用裸露晶片形式。符合严格的汽车级要求(包括晶圆级老化(WLBI)和已知良好晶片(KGD)过程),裸露晶片可采用重构晶圆或卷盘封装。